| Sign In | Join Free | My gimpguru.org |
|
video outgoing-inspection : Provided
machinery test report : Provided
core components : Pump, Bearing, motor, Bio-media
Place of Origin : Hebei, China
Brand Name : HUAYU
warranty : 1 Year
productivity : 200L/Hour
weight (kg) : 3500
Processing Type : filtration
Dimension(L*W*H) : 6*3*2.5m
Power : 1kW
Voltage : 220V, 380V
Color : Customerized
Certification : ISO9001 CE
Feature : High Efficiency
Material : Carbon Steel / FRP
Usage : Liquid Filter

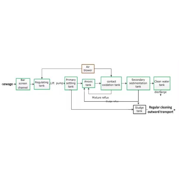
Industrial Waste Water Treatment Equipment for industry wastewater treatment is an underground plant which adopts the advanced Biological technology and the company's scientific research and engineering practice result, it can effectively remove BOD5,COD and NH3-N. The device is characterized by the stable performance, effective treatment, economical investment, automatic operation, convenience of maintenance and small occupying space. There is no need for construction, neither heating and heat preservation.The surface can be used as green land or square land.It also can be placed on ground based on client's requirement.

Produce Parameter








|
|
Domestic Wastewater Hospital Sewage Treatment Hotel Wastewater Treatment Package Sewage Treatment Plant Images |